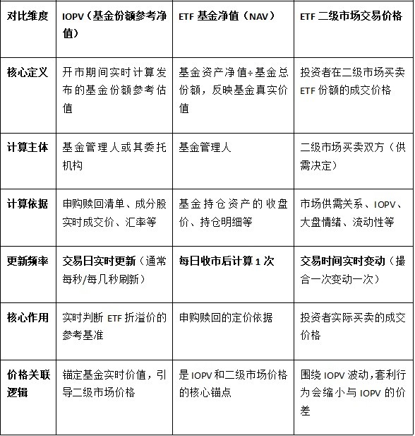
Q:什么是IOPV?
A:IOPV全称为Indicative Optimized Portfolio Value,中文通常译为“交易所交易基金实时净值估算值”。它是交易所基于ETF实时持仓及成分股盘中成交价计算的“理论公允价格”,核心区别于ETF二级市场的实时交易价格,主要用于为投资者盘中判断ETF折溢价情况、辅助交易决策提供参考依据。
Q:IOPV有什么作用?
A: IOPV(基金份额参考净值)的核心作用是帮助投资者判断交易型开放式指数基金(ETF) 在二级市场交易时是否存在折溢价。
IOPV由基金管理人或其委托机构,在交易日开市期间,依据ETF申购赎回清单、标的指数成分股实时成交数据及相关汇率数据动态计算,并通过证券交易所实时发布。
它为投资者提供了实时估值参考基准,投资者可将ETF二级市场交易价格与IOPV进行对比,快速判断折溢价状态:
1.当 ETF二级市场交易价格 > IOPV 时,ETF处于溢价状态,意味着投资者以高于基金实时参考净值的价格买入,交易成本相对偏高;
2.当 ETF二级市场交易价格 < IOPV 时,ETF处于折价状态,意味着投资者以低于基金实时参考净值的价格买入,交易成本相对偏低。

Q:IOPV会根据市场情况实时变化么?
A:交易所对外公示的 IOPV(基金份额参考净值)指标,会在交易时段内定时刷新,能够动态反映标的指数成分股价格变动及基金实时申赎情况,为投资者提供盘中实时参考依据。
Q:为何不是所有ETF基金都公布IOPV指标?
A:并非所有 ETF 都公布 IOPV(基金份额参考净值)指标,核心原因在于该指标的披露与ETF的申赎机制直接挂钩。仅当 ETF 正式开通申购、赎回业务后,基金管理人才会于每个开放日发布对应的申购赎回清单,而IOPV 是否披露,会在这份申赎清单中予以明确标注。

是否公布IOPV指标受多种因素影响,包括但不限于:
1.ETF 披露IOPV需满足交易所技术规范要求,具体涵盖成分股价格可实时采集、ETF持仓结构清晰且具备公开条件、严格契合交易所相关发布规则等核心要件。
2.流动性较高、价格波动幅度较大的ETF,更大概率被纳入IOPV计算范畴。此类产品对参考价格的需求更为迫切,通过IOPV可有效降低交易过程中的折溢价风险。
(热点问题仅供参考,各公募产品实际情况以招募说明书与基金合同为准,如对具体产品存在疑问请咨询:4008840099。市场有风险,投资需谨慎。我国基金运作时间较短,不能反映股市发展的所有阶段。基金的过往业绩并不预示其未来表现,基金管理人管理的其他基金的业绩并不构成基金业绩表现的保证。海富通基金郑重提醒您注意投资风险,请仔细阅读基金合同和基金招募说明书,在了解基金的具体情况及听取销售机构适当性意见的基础上,根据自身的风险承受能力、投资期限和投资目标,对基金投资作出独立决策。)